Securing Improvement and Enforcement Policy
Our approach to securing improvement and enforcement.
This file may not be fully accessible
1. Overview: our approach to securing improvement and enforcement
Introduction
1.1. Our primary concern is to ensure providers support people to achieve the best possible outcomes and keep them safe. In order to achieve this, we:
- have a rigorous registration process, so that we only register services who have satisfied us they will provide good quality services that comply with regulations.
- undertake both routine (planned) and responsive inspections.
- have a clear, graduated, and proportionate enforcement pathway.
1.2. This policy sets out our approach to securing improvement and enforcement for regulated services, including the principles and processes we follow when using our powers under the relevant legislation (Annex A).
Who we regulate
1.3. We regulate the following services:
- Under the Regulation and Inspection of Social Care (Wales) Act 2016 (the 2016 Act)
- care homes (adults/children)
- secure accommodation
- residential family centre
- domiciliary support
- adoption
- fostering
- adult placement
- advocacy; and
- special school residential services
- Under the Children and Families Day Care (Wales) Measure 2010 (the Measure)
- day care
- child minders
Principles of securing improvement and enforcement
1.4. We use our improvement and enforcement powers to promote our core objective; to improve the quality and safety of services for the well-being of the people of Wales. The following principles guide our enforcement decision making:
- Upholding rights of individuals: We are committed to promoting and upholding the rights of people who use care and support services. Where care is poor, we will take enforcement action.
- Responsibility: Providers of services are responsible for ensuring the people they provide care and support for have positive outcomes and they meet regulatory requirements. We expect providers to take action to improve services.
- Proportionality: We take action that is proportionate to the circumstances, the outcomes and risks for people accessing the service, and the capacity and capability of the provider to respond. Providers who persistently fail to ensure good outcomes for people and who do not comply with regulations will face escalated enforcement action, including possible cancelation of their registration.
- Efficient and effective: We are open and transparent about our enforcement approach and about how we use our enforcement powers. Any action we take is clear, consistent, timely, fair and proportionate.
- Sharing information: We work with commissioners, regulators, and other relevant agencies and professional bodies to share intelligence about a service to make effective use of the information available. In processing and sharing information, we adhere to all relevant legislative requirements.
- Taking co-ordinated action: We work with our partners to ensure any enforcement action is co-ordinated. This is particularly important when there are safeguarding concerns or health and safety issues governed by other regulators.
How do we secure improvement and take enforcement action?
1.5 Securing improvement and taking enforcement action is a core part of our work. We target areas for improvement and take enforcement action that reduces the risk to people using services and holds providers to account for any service failures.
1.6 Where appropriate to do so, we operate a graduated approach to secure improvement in line with our enforcement procedures. Where we have concerns about poor outcomes for people or have identified issues, we take action to secure improvement. However, where we identify serious, multiple, or persistent failings, we may use our powers to restrict the provision a provider can deliver or ultimately, prevent the provider from operating altogether.
1.7 Where there is significant impact on well-being and/or risk of harm it may be necessary to take immediate enforcement action. This action will focus on safeguarding people’s health and well-being. In these cases, it may not be appropriate to undertake a graduated approach with the relevant provider.
Who can we take enforcement action against?
1.8. Where we have concerns or have identified poor outcomes for people, we can take enforcement action against the relevant provider. This includes the following:
- registered providers and/or designated responsible individuals depending on the relevant legislation.
- a person/provider carrying on a regulated activity without being registered to do so.
1.9. Under the 2016 Act, we can also take enforcement action against registered providers at three different levels:
- individual service level: against a single service carried out at a specific place, such as a care home.
- service-wide level: in relation to each of the services of a specific type operated (for example, domiciliary support services) by the provider.
- provider level: for all service types operating within a provider’s portfolio (for example, domiciliary support services, care home services, etc.)
What securing improvement and enforcement action can we take?
1.10. We have a range of improvement and enforcement tools to improve the quality and safety of services. We use our civil sanctions to focus on reducing risk to people who use regulated services. We also have criminal sanctions that can be used to hold relevant providers and designated responsible individuals to account for serious failures. In some cases, it may be appropriate to use both civil and criminal enforcement sanctions at the same time.
- Civil sanctions enable us to:
- require the provider to take certain action (for example, address regulatory failings as outlined in a priority action notice) or provide information, documents, records relating to regulated services)
- prevent the provider from continuing to operate the service1 (where necessary, this action could be taken urgently)
- suspend2 the provider for a set period of time
- limit the operation of the provider (for example, prevent new admissions to the service)
- undertake inspection at a service level or engage at a provider-level to consider service portfolio failings.
- impose conditions on the registration.
- Criminal sanctions enable us to:
- issue a penalty notice.
- recommend a criminal prosecution following a criminal investigation.
- issue a simple caution.
2. Securing improvement decision making framework
2.1 We apply a decision-making framework to ensure a structured approach to determining what actions are required in response to any issues we find and the impact these are having on people’s well-being outcomes. The framework consists of three stages:
Stage 1 – Determining the extent to which any issues we have found affect or pose a likely risk to people’s outcomes
During this stage we consider the following:
- is the evidence gathered at inspection or from other sources sufficient and triangulated?
- does the evidence demonstrate the issues impact on or pose a likely risk to people’s wellbeing outcomes?
- does the evidence constitute a breach of the regulations?
- has there been an analysis of the root cause of the issues?
Stage 2 - Assessing our response to the issues identified
2.2 During this stage we will consider what leadership and governance arrangements are in place to address the issues and whether these arrangements are adequate, along with:
- impact on or likely risk to the well-being of people accessing the service.
- likelihood that the issues will continue or reoccur.
2.3 We assess the impact on and/or potential risk to the well-being of people using the service as below
Level of impact/risk: Negligible
- Where people enjoy good wellbeing outcomes, and it is very unlikely outcomes could be impacted by the issues we have found.
- The service provided is safe overall.
Level of impact/risk: Minor
- Where the issues identified have resulted in minor impact or risk of harm to people’s wellbeing outcomes
Level of impact/risk: Moderate
- Where the issues identified have resulted in a moderate impact or risk of harm to people’s wellbeing outcomes including infringement of their rights
Level of impact/risk: Major
- Where the failings identified have resulted in a major/significant impact on or significant risk of harm to people’s wellbeing outcomes including infringement of their rights. Or
- permanent disability. Or
- significant or irreversible adverse health condition
2.4 We assess whether the likelihood of the issues or failings will continue or reoccur in the future using the following:
The factors leading to the issues are unlikely to continue or reoccur as:
- measures have been taken or are currently being implemented to address the issues identified and/or fully manage the impact/risk and/or
- we are confident the provider has the capacity, capability and commitment to ensure the issues identified are addressed
The factors leading to the failings are likely to continue or reoccur as:
- insufficient or ineffective measures are in place to fully manage the impact/risk or address the issues identified and/or
- there is insufficient capacity, capability, or commitment from the provider to manage the impact/risk and/or address the issues identified.
Stage 3 – Determining the appropriate action
2.5 The purpose of Stage 3 is to decide what action CIW should take where issues or failings are identified during inspection.
To do this, CIW looks at two things:
How likely it is that the issue will happen again (Unlikely or Likely)
How serious the impact is (Negligible, Minor, Moderate, Major)
By combining these two factors, CIW decides the appropriate response.
If the issue is Unlikely to happen again and the impact/risk is:
- Negligible: The inspector will discuss this with the provider during feedback and record it in inspection notes (RISCA services only).
- Minor: The inspector will highlight this as an Area for Improvement.
- Moderate: The inspector will decide on which is most appropriate action: either identify as an Area for Improvement or issue a Priority Action Notice.
- Major: The inspector will issue a Priority Action Notice.
If the issue is Likely to happen again and the impact/risk is:
- Negligible: The inspector will discuss this with the provider during feedback and record it in inspection notes (RISCA services only).
Minor: The inspector will decide on which is most appropriate action: either identify as an Area for Improvement or issue a Priority Action Notice. - Moderate: The inspector will issue a Priority Action Notice.
- Major impact: The inspector will issue a Priority Action Notice.
2.6 Where we have identified issues that have negligible impact or risk to outcomes for people we would discuss this with the provider during the feedback session and this will be recorded in the feedback section of the inspection notes.
2.7 Where we have identified Areas for Improvement we take the following actions:
- our evidence will be detailed within the inspection report as an area for improvement. The provider must take action to improve outcomes for people.
- schedule the service for an early inspection.
- assess actions taken to improve outcomes at the next inspection.
- consider a provider meeting when there is ongoing potential risk and/or impact on people’s well-being identified for improvement at second inspection.
- Where an area for improvement is not resolved at the subsequent inspection and the impact to people’s well-being and/or risk continues to be minor, the inspector may highlight this again as an area for improvement or issue a priority action notice. In making this decision, the inspector will use their professional judgment taking into account the impact/risk for people, any action the provider has taken to address the issue or other relevant factors. The inspector will seek to be fair and proportionate.
2.8 Where we have identified failings that require Priority Action we take the following actions:
- a Priority Action Notice will set out the actions the provider needs to take to improve. It will also set out the regulations not being met and detail the evidence CIW has identified to make this judgement.
- a Priority Action Report will be issued to the provider which will set out the priority action notice(s). The provider must take action to improve outcomes for people.
- schedule the service for a priority inspection.
- assess actions taken to improve outcomes at that next inspection.
- convene a provider meeting if there has been any re-occurrence and ongoing potential risk and/or impact on people’s well-being
- where Major potential risk and/or impact on people’s well-being is identified, a provider meeting will be arranged, and urgent enforcement action may be considered.
Where we have identified continued poor outcomes for people with ongoing moderate or major potential risk and/or impact at second inspection, we will escalate the matter to the next step in our securing improvement and enforcement pathway.
2.9 Any determination by the inspector as to whether the issues identified fall within a category of negligible, minor, moderate or major, and any determination on the likelihood of reoccurrence is made on a case-by-case basis considering the evidence available.
3. Securing improvement and enforcement pathway
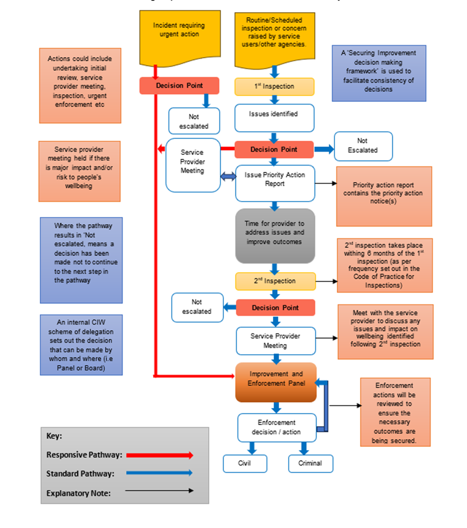
3.1. We have developed the below pathway that sets out our approach to improvement and enforcement activity.

First inspection
3.2. The pathway begins when we undertake an inspection that is either scheduled or as a result of concerns being raised by people accessing the service or employed at the service or by other professionals/agencies. Further information on how CIW generally undertakes inspections is set out within our Code of Practice for Inspection.
3.3. During the first inspection we review outcomes for people and the quality and safety of the service being delivered. Where poor outcomes are identified, we apply our ‘decision making framework’ (see Chapter 2). This determines our response to the issues identified. At this point in the pathway, the potential outcomes will usually be:
- Where issues are identified as having negligible impact or risk to outcomes for people, this will be discussed with the provider and recorded in the feedback section of the inspection record.
- The failings identified are highlighted in the inspection report as areas for improvement, which the provider must take action to address, and the service is scheduled for an early inspection. Actions taken to improve outcomes will be assessed at that next inspection. In such circumstances, we will not progress to the next step of the pathway.
- The issues identified require priority action to be taken to improve outcomes for people. We will issue a priority action notice(s). This will be set out in the priority action report. Actions taken to improve outcomes and address the failings will be assessed at the second inspection, in line with the pathway.
- The failure(s) requires a more immediate enforcement response. In such circumstances, we follow our responsive pathway (see para. 3.15). These circumstances will usually relate to where we have identified unacceptable care delivered by the provider resulting in poor outcomes for people. Depending on the circumstances, we may also decide it is necessary to meet with the provider.
- A service provider meeting will be held where a priority action notice has been issued and we have assessed major impact and/or potential risk to people’s well-being resulting from the failings. The service provider meeting will be held as soon as practicable after the inspection visit.
Second inspection
3.4. Where a priority action notice is issued the provider will be scheduled for a priority second inspection. The second inspection will take place within six months of the date of the priority action report. This second inspection will generally focus on assessing the actions taken to secure improvement and improve outcomes by addressing the identified failings.
3.5. If we are satisfied the actions taken by the provider resulted in improved outcomes for people, and there is no further impact and/or potential risk to people’s wellbeing, the provider is informed and the process comes to an end.
3.6. If following the second inspection outcomes for people have not improved (as identified at the first inspection) and there continues to be a moderate or major impact on and/or potential risk to people’s well-being, we will escalate the matter to the next step in our securing improvement and enforcement pathway. The updated priority action report will contain the following information:
- areas where the failings have been addressed.
- any new areas of regulatory failings
- the ongoing areas of regulatory failings which require priority action.
3.7. The notices within the priority action report will be updated with findings and evidence from the second inspection and the report will be re-issued to the provider.
Service provider meeting
3.8. A service provider meeting is held where the provider has not taken action to address the failing identified at the first inspection to improve outcomes for people. This may also be considered where there are continued failings which have ongoing minor potential risk and/or impact on people’s well-being.
3.9. As described in paragraph 3.3 (d) a service provider meeting may also be held following the first inspection where a priority action notice has been issued and we have assessed major impact and/or potential risk to people’s well-being resulting from the failings.
3.10. We write to the provider outlining the failings and invite them to a meeting. This allows the provider an opportunity to explain why service failings have continued and highlight any actions taken to date, or those proposed to be taken, to resolve the issues and improve outcomes for people. The purpose of the meeting is not to identify any mitigating reasons or further information that should be taken into account when enforcement action is considered by an Improvement and Enforcement Panel (See Annex C for the Terms of Reference for panel).
3.11. It is expected that providers are able and competent to attend the service provider meeting without the need for external or legal support. The provider may request the opportunity to bring such persons to the meeting. However, any request must be made promptly to avoid any unnecessary delays and we must agree this in advance.
3.12. The service provider meeting will be held as soon as practicable but should be no later than four weeks after the inspection visit or within two weeks in the event of major impact and/or potential risk to people’s well-being.
Improvement and Enforcement Panel
3.13. Where continued service failings have been identified following a second inspection, the matter will be escalated to an Improvement and Enforcement Panel. The information provided at the service provider meeting does not stop this escalation process.
3.14. To ensure decisions are made at the right level and at the right time, we operate an Improvement and Enforcement Panel and an Improvement and Enforcement Board (See Annex B for Terms of Reference for the Board). Whether an enforcement decision is required at a panel or at a board level will depend on the type of enforcement action and decision required.
3.15. We operate sector specific Improvement and Enforcement Panels, i.e. Childcare and Play Services, Adult & Children’s Services, and for services Operating Without Registration (OWR). The purpose of the Improvement and Enforcement Panel will be to:
- consider the failings and or concerns in relation to a registered provider, regulated service or service(s),
- consider concerns in relation to CIW being made aware of a service that maybe OWR,
- review the evidence underpinning these failings and or concerns, and
- make a determination on the recommended action required to improve the quality and safety of service(s).
3.16. Our Improvement and Enforcement Board covers all services regulated by CIW. The purpose of the Improvement and Enforcement Board will be to:
- Monitor and provide oversight and quality assurance for CIW’s application of the securing improvement and enforcement policy
- Ensuring lessons learned and any actions arising are communicated to wider CIW and stakeholders, as appropriate
- Agreeing the commencement of any criminal investigation and recommending any potential prosecutions to the Deputy Chief Inspector, who will decide whether to refer cases to the Counsel General for criminal prosecution
The Responsive Pathway
3.17. The responsive pathway is followed where a serious incident has taken place or there is a serious and immediate risk of harm to people using a service and immediate action may be required.
3.18. In these circumstances, we may refer the case immediately to the Improvement and Enforcement Panel. The panel will consider whether urgent enforcement action is required or whether further information is needed and the steps required to obtain that information.
4. Securing improvement and enforcement tools
4.1 We have a range of statutory tools available to support our improvement and enforcement process. The tools used in any given circumstance depend on:
- the action we propose to take.
- the relevant legislation the provider is regulated under.
- the severity of the issues or risks identified.
- the stage of the improvement and enforcement process that has been reached.
4.2 When we take urgent enforcement action in response to a concern or serious incident, our decisions usually have immediate effect. Providers have the right to appeal against the use of urgent enforcement action but this does not prevent that action taking effect immediately.
For services regulated under the 2016 Act
Improvement notice/notice of decision
4.3 Improvement notices will only be used for those services regulated under the 2016 Act. An improvement notice is issued where CIW propose to take any of the following actions:
- cancel the registration of the provider; this will include all regulated services associated with that provider’s conditions of registration
- impose a variation on the provider’s registration by removing a regulated service or services from that provider’s conditions of registration
- impose a variation on the provider’s registration by removing a place at, from or in relation to which the provider is providing a regulated service
- cancel the designation of the responsible individual.
4.4 The improvement notice specifies the proposed action and the grounds upon which such action is being taken. It details the actions the provider must take or the information that must be provided within a specified time limit to satisfy us the proposed enforcement action should not be taken. Where the provider or responsible individual wishes to challenge our reasons for taking action, the provider can make representations to us within the time limit specified in the improvement notice.
4.5 Where we are satisfied the provider or responsible individual has taken forward the specified actions and/or provided the information requested in the improvement notice, and within the specified timescales required, we will notify the provider setting out our decision not to take forward the proposed enforcement action.
4.6 Where we are not satisfied:
- our notice of decision sets out our decision to proceed with the proposed enforcement action, the reasons and any right of appeal; or
- we may provide an extension of time by which the specified action must be taken. Under the 2016 Act in relation to the provider, we cannot provide an extension of time in relation to the information required in the improvement notice.
Notice of proposal/notice of decision
4.7. We must issue a notice of proposal to take enforcement action that varies the conditions of a provider’s registration (other than those variations listed in paragraph 4.3), or imposes a further condition on their registration, for services regulated under the 2016 Act. The notice of proposal specifies the enforcement action we are proposing to take, the reasons and the proposed date it will take effect (of no less than 28 days from the date when the notice is given). The notice of proposal may also set out the actions the provider needs to take, in order to avoid enforcement action being taken forward.
4.8. The provider can make representations to us within the specified time limit, and these will be considered before any final decision is made. Where representations are not submitted or not upheld, a notice of decision is issued, setting out our decision to proceed with the proposed enforcement action, the reasons, and any right of appeal. However, if we have set out actions the provider needs to take to avoid enforcement action and we are satisfied that the provider has taken the action within the time limit specified then enforcement action must not be taken.
Matters requiring urgent action
4.9. We consider taking urgent enforcement action in relation to a provider when there is a serious risk to a person’s life, physical or mental health is identified and/or where a person is suffering from abuse or neglect.
4.10. In these circumstances, we may decide to undertake immediate enforcement action. This could include:
- seeking to cancel a registered provider or vary a registration by removing from the registration (a) a regulated service or (b) a place at from or in relation to which the provider is providing a regulated service. In such cases, we make an application to a justice of the peace. The justice of the peace will make an order only if they are satisfied as to the ground on which we made the application. An order made by the justice of the peace will take effect as soon as it is made or at a time the justice of the peace thinks appropriate.
- seeking an urgent variation of registration in respect of other conditions of registration. In such cases, a notice of decision is issued, which takes effect on the day it is given. The notice of decision explains the enforcement action taken, the reasons and any right of appeal.
4.11. We consider taking urgent enforcement action in relation to a designated responsible individual when we have reasonable cause to believe that unless the responsible individual’s designation is cancelled a person will or may be exposed to a risk of harm.
4.12. In these circumstances, we may decide to undertake immediate enforcement action. This could include seeking to cancel the designation of the responsible individual. In such cases we issue a notice of cancellation without first issuing an improvement notice. The notice of cancellation must give reasons for the decision, explain the right of appeal, explain the need for the provider to apply to vary registration and specify the time limit for doing so. The notice of cancellation must be given to the responsible individual and service provider. A person ceases to be a responsible individual when the notice is given to the provider.
Voluntarily cancelling a registration
4.13. For services regulated under the 2016 Act a provider may apply to us for cancellation of their registration. The application must be granted unless CIW have taken action with a view to cancelling the registration. In these situations the provider will be notified of the decision by the improvement and enforcement panel. Cancellation takes effect on the day falling three months after the provider receives the notice or on an earlier day specified in the notice.
For services regulated under the Children and Families (Wales) Measure 2010
Notice of intention/notice of decision
4.14. Under the Children and Families (Wales) Measure 2010, we issue a notice of intention if we decide to take any of the following enforcement actions:
- impose, vary or remove a condition of registration.
- cancel a registration.
4.15. The notice of intention specifies the enforcement action we are proposing to take, the reasons and a time limit (of no less than 28 days from the date when the notice is given). The provider can make representations to us within the specified time limit, and these will be considered before any final decision is made. Where representations are not submitted or not upheld, a notice of decision is issued, setting out our decision to proceed with the proposed enforcement action, the reasons, and any right of appeal.
Enforcement Notice
4.16. Under the Children’s and Families (Wales) Measure 2010, we issue a notice on any person we believe is acting as a child minder without being registered to do so. The notice has effect for a period of a year from the date it is served. The notice informs the person concerned that if during that period of time, and without reasonable excuse, they act as a child minder without being registered they will commit an offence for which they will risk prosecution.
Matters requiring urgent action
4.17. We consider taking urgent enforcement action when:
- for cancelling registration or changing conditions, we have reasonable cause to believe unless we cancel registration or change conditions, a child will suffer or is likely to suffer significant harm.
- for suspending registration, we have reasonable cause to believe that the continued provision of such care exposes, or may expose, one or more of the children cared for by that person to the risk of harm.
4.18. In these circumstances, we may decide to undertake immediate enforcement action. This could include:
- for emergency cancellation of registration we may apply to the family court for an order cancelling the person’s registration. If the court considers that a child is suffering or is likely to suffer significant harm the court may make the order. As soon as reasonably practicable after the making of the order, we must serve a copy of the order, any written statement in support of the application for the order and notice of any right of appeal on the provider.
- for imposing, varying or removing conditions of registration, we may issue a notice of decision setting out the enforcement action, the reasons, the date it takes effect and any right of appeal.
- for suspending a person’s registration under the 2010 Measure , a notice of decision is issued setting out the enforcement action, the reasons, the period of suspension and any right of appeal. The suspension of a person’s registration takes effect from the date and, where necessary, time specified in the notice. This can be immediate. The period of suspension cannot be more than six weeks from the date the suspension begins. In exceptional circumstances it is possible to extend the period of suspension, on the same grounds, though generally for no more than 12 weeks in aggregate in any period of 12 months.
Notification of removal from the register.
4.19. For services regulated under the 2010 Measure, a person may give notice to CIW to remove them from the register. CIW must remove that person from the register unless a Notice of Intention has been issued to cancel registration, and CIW still intend to take that step or CIW has issued a Notice of Decision to cancel registration and the time limit to appeal has not expired or appeal determined.
Voluntary suspension
4.20. For services regulated under the 2010 Measure, a registered person may give no less than five working days’ notice to CIW to suspend their registration setting out the start and, where it is known, the end date and the reason for wishing to voluntarily suspend their registration. We may not suspend registration in this manner if we have already issued a Notice of Decision to suspend registration, or when we have received a request for an enforced suspension to be lifted, and that request has not yet been determined, or there is an appeal to the first tier Tribunal following an enforced suspension which had not yet been determined. 4.21. CIW may take enforcement action to suspend a person’s registration when the person's registration has a voluntary suspension in place. 4.22. There is no right of appeal to the First-tier Tribunal against our decision to refuse to take action in respect of a notice for voluntary suspension.
5. Representations and appeals
The Regulation and Inspection of Social Care (Wales) Act 2016
The Act requires us to follow a set process depending on the type of action we are proposing to take.
5.1. We are required to issue a Notice of Proposal in respect of the following actions:
- refusing an application to register
- granting an application to register with imposed conditions.
- refusing an application to vary registration conditions (including adding or removing a regulated service or service)
- imposing conditions on a service provider’s registration
- varying conditions on a service provider’s registration (excluding variation of responsible individual)
- responding to a service provider’s application to vary or remove a condition by proposing to vary conditions on different terms or imposing a different condition.
5.2. We are required to issue an Improvement Notice in respect of the following actions:
- cancellation of a service provider
- removing regulated service or service from a service provider’s registration
- removing a service(s) from a service provider’s registration
- cancelling the designation of a responsible individual
5.3. It should be noted, these procedures do not apply to any urgent action taken by us.
The Children and Families (Wales) Measure 2010
5.4. We are required to issue a Notice of Intention in respect of the following actions:
- refusing an application to register
- impose a new condition on a person's registration.
- vary or remove any condition imposed on a person's registration.
- refuse to grant an application for the variation or removal of any such condition.
- cancel a person's registration.
Right to make representations
5.5. All Notices we issue will set out the action we intend to take, the reason(s) for taking the action and a deadline for the recipient to make representations to us. The timeframe for making representations may vary depending on the circumstances, but in all cases must be a minimum of 28 days from the date the Notice is issued.
5.6. Those making representations to us should clearly state this in their communication with us. We will seek to clarify the status of any communications received in response to a Notice, where it is unclear if the person is making representations.
5.7. Representations can be made either in writing or orally. The process for both is set out below.
5.8. Representations should be submitted with any supporting evidence being relied upon. Failure to do so is likely to affect our consideration of the representations or cause a delay.
Timeframe
5.9. Once representations have been received, we aim to respond by issuing a Notice of Decision/Cancellation within 28 days of the deadline for representations elapsing. This is not 28 days after receipt of the representations. If we are not able to respond within 28 days, we will notify the recipient of the Notice. In such cases we will issue a Notice of Decision within 56 days of the deadline for representations elapsing and explain the reasons for the delay.
Process
5.10. Upon receipt of representations, a Decision Maker will be allocated. The Decision Maker will be someone of an equivalent or senior grade to the inspector who signed the Notice and will have had no involvement with the decision to take the proposed action.
Written representations
5.11. These can be submitted by post or email, along with any supporting evidence. Care should be taken to protect the personal or sensitive personal data of individuals at the service.
Oral representations
5.12. Those wishing to make oral representations, should notify us of this as soon as practicable. Oral representations will be heard by the Decision Maker at a mutually convenient time and location. This should be within 28 days of notification by the recipient of the Notice that they wish to make oral representations.
5.13. The recipient of the notice can attend to make their objections in person or they can arrange for their objections to be made by a representative. It would generally be expected the person would attend with their representative.
5.14. If, for any reason, the recipient of the notice does not attend but wishes their representative to proceed to make oral objections in their absence, we require written authorisation from the recipient of the notice to this effect.
5.15. The oral representations hearing does not include individuals giving evidence or the calling of witnesses, and there is no provision for the attendance by the inspector or manager responsible for issuing the Notice.
Decision making
5.16. The Decision Maker will consider all evidence relevant to the proposed action, including:
- the Notice proposing the action,
- any supporting evidence relied upon for taking the action,
- the representations made by the recipient of the Notice, and
- any supporting evidence supplied by the recipient of the Notice.
5.17. As part of reaching their decision, the Decision Maker may request additional information including requesting an inspection of the service(s). The outcome of the inspection will be considered in the form of a draft inspection report. Due to the timescales we must adhere to in considering representations, there is insufficient time to await the publication of the report before considering the outcome of the inspection. Where the Notice is upheld by the Decision Maker and the draft report is challenged by the recipient of the Notice, this should be identified in any appeal made to the Tribunal.
5.18. The Decision Maker may seek advice from Legal Services on matters of law and procedure. However, responsibility for the decision rests with the Decision Maker.
Outcomes following a Notice of Proposal
5.19. Having reached a decision, the Decision Maker must issue a Notice of Decision setting out their decision and the reason(s) for it. The decisions available to the Decision Maker are:
- to uphold the Notice, or
- to uphold the Representations Outcomes following an Improvement Notice
5.20. Representations made in relation to an Improvement Notice may challenge the grounds upon which a Notice has been issued and/or make the case that the requirements within the Notice have been complied with.
5.21. A Decision Maker must firstly consider whether they are satisfied that the grounds for issuing the Notice were valid at the time it was issued. If the Decision Maker is not satisfied that the grounds for issuing the Notice were valid, then the Notice must be withdrawn. The recipient will be informed of this decision in writing.
5.22. If the Decision Maker is satisfied that the grounds for issuing the Notice were valid, then they must move on to consider whether the requirement(s) set out in the Notice have been met within the specified timeframe.
5.23. If the Decision Maker is satisfied that the requirement(s) set out in the Notice have been met, they must issue a Notice informing the recipient that the proposed action has been withdrawn.
5.24. Where the Decision Maker is not satisfied that the requirement(s) set out in the Notice have been met, the available outcomes vary depending on the type of action being proposed.
5.25. Where the proposed action is to cancel the registration of a service provider or to remove a regulated service or service from a service provider’s registration and the Decision Maker is not satisfied that the information specified in the Notice has been received, they must uphold the Notice.
5.26. Where the proposed action is to cancel the registration of a service provider or to remove a regulated service or service from a service provider’s registration and the Decision Maker is not satisfied that the action specified in the Notice has been taken, the Decision Maker can either:
- issue a Notice of Decision to uphold the proposed action, or
- issue a Notice informing the service provider that the action has not been taken and set a new date for the action to be taken by. Following this date, an inspection to be undertaken to assess whether the action specified in the original Notice has been taken.
5.27. Where the proposed action is to cancel the designation of a Responsible Individual and the Decision Maker is not satisfied that the information specified in the Notice has been provided or the action required has not been taken, they may issue a Notice of Cancellation. The Notice of Cancellation must be issued to both the service provider and Responsible Individual.
Outcomes following a Notice of Intention
5.28. Having reached a decision, the Decision Maker must issue a Notice of Decision setting out their decision and the reason(s) for it. The decisions available to the Decision Maker are:
- uphold the Notice; or
- uphold the Representations
5.29. Where there is a right of appeal to the Health and Social Care Tribunal, this will be clearly stated on the Notice of Decision.
Appeals to tribunal
5.30. Registered providers and/or designated responsible individuals have the right to appeal to the First Tier Tribunal for:
- any notice of decision issued, including those issued under urgent procedures.
- any decision to cancel a registered provider or vary a registration to remove a condition (under the 2016 Act) following a decision by the justice of the peace.
5.31. An appeal must be made no later than 28 days after the date on which the decision notice is given. However, the Tribunal may allow an appeal to be made after this period if it is satisfied that there are good reasons for the failure to appeal within the 28 days.
5.32. The powers of the Tribunal depend on the legislation that an appeal is being made under. These powers generally include:
- confirming our decision
- directing that the action cannot be taken
- deciding on an alternative action to be taken forward
- make any other order (such as an interim order to suspend the effect of the decision for a period) as the Tribunal thinks appropriate in respect of the provider’s registration
5.33. There is no right of appeal to the Tribunal in relation to priority action notices, penalty notices or conviction following prosecution for an offence.
5.34. The registered provider and/or designated responsible individuals (depending on the legislation) are requested to advise us of any appeals being made.
6. Criminal enforcement action
6.1. It is a criminal offence for a provider to fail to comply with certain provisions set out in legislation or regulations. In these circumstances, a provider may face criminal enforcement action. A summary list of legislative and regulatory offences is set out on our website.
6.2. Criminal enforcement action may be taken against any registered provider and/or designated responsible individual (depending on the relevant legislation), or a person/provider carrying on a regulated activity without being registered to do so. Criminal enforcement action may also be taken against any person who obstructs us in the course of an inspection and against registered or unregistered persons where they have made a false or misleading statement in any application to us.
Initial Review
6.3. An initial review may be an appropriate course of action where we become aware of incidents or events that may constitute an offence under the legislation. The initial review allows us to establish the facts and consider if we have evidence to believe an offence has been committed. The initial review also enables us to consider any public interest factors.
6.4. A review is usually confined to examining relevant records in relation to the incident(s) or event(s) concerned. However, there may be times where, during the course of the review, other information comes to light that also needs to be considered. The review will not usually involve taking statements from individuals accessing the service or members of the public, but there may be times when this is required, for example where there is an allegation that a service is operating without registration.
6.5. Where there is sufficient evidence that makes us believe an offence has been committed and there are public interest factors tending in favour of prosecution which outweigh those tending against, a criminal investigation may be undertaken. In these circumstances, the Improvement and Enforcement Panel will make a recommendation to the Improvement and Enforcement Board for consideration.
Criminal investigation
6.6. All investigations of criminal offences are carried out having regard to the Criminal Procedure and Investigations Act 1996 (CPIA) (External link) and the Police and Criminal Evidence Act 1984 (PACE) (External link) Codes of Practice (External link)
6.7. The remit of any criminal investigation, including who we communicate with or involve in the investigation, is determined by our Improvement and Enforcement Board. Where a criminal investigation is being pursued as a result of an adult or child protection referral, we may plan that investigation with other interested parties, for example the police and/or social services. All criminal investigations are monitored by our Improvement and Enforcement Board.
6.8. A criminal investigation is undertaken to establish whether there is evidence to suggest that:
- Failures have resulted in significant harm to an individual(s) and there is evidence to suggest these failures can be attributed to the conduct or inaction of a registered provider and/or designated responsible individual (depending on the relevant legislation).
- A person/provider is operating without registration and:
- people using the service have suffered harm (serious impact on a person’s life, health or well-being)
- there is previous similar conduct
- the person/provider has shown a clear disregard for the requirement to register
- the person/provider has intentionally provided false or misleading information to the public or CIW
Details of CIW’s operating without registration process can be found in chapter 7.
Penalty notice
6.9. A penalty notice may be issued instead of bringing proceedings for a prosecution. Paying a penalty enables a registered provider and/or designated responsible individual to avoid a potential prosecution for an offence. There is no obligation on the registered provider or the designated responsible individual to pay the sum under the penalty notice. However, in those cases we may make a recommendation to the Welsh Government for prosecution.
6.10. The prescribed offences for which a penalty notice can be issued under the 2016 Act and the amount of penalty for each offence is set out in Schedule of prescribed offences within the Regulated Services (Penalty Notices) (Wales) Regulations 2019 (External link).
Prosecution
6.11. CIW is responsible for making a recommendation to the Welsh Government to consider prosecution. The decision to proceed with a prosecution is made by the Counsel General on behalf of the Welsh Government. This decision is made in accordance with the Welsh Government’s Prosecution Code (External link).
6.12. The outcome of the Counsel General’s consideration may be to:
- issue a simple caution to ensure there is a formal record of an offence when a registered provider and/or designated responsible individual has admitted to it, but is not prosecuted.
- issue a penalty notice under the 2016 Act (see section 5.9)
- proceed with the prosecution for some or all of the offences.
- not to pursue criminal proceedings but consider an alternative approach, i.e. our civil enforcement actions
7. Service operating without registration
7.1. Section 5 of the Regulation and Inspection of Social Care (Wales) Act 2016 (the 2016 Act) and sections 21 and 23 of the Children and Families (Wales) Measure 2010 (the Measure) require a regulated service and child minding and day care services to be registered with Care Inspectorate Wales (CIW). It is a provider’s responsibility to apply and register with us. It is an offence to provide a regulated service in Wales without being registered with us. We refer to this as operating without registration (OWR).
7.2. Our primary concern is to ensure people are supported to achieve the best possible outcomes and are safe. The registration process is an important safeguard to enable CIW to assess whether providers are likely to provide good quality and safe services before they care for people. Services are then monitored and inspected to ensure they continue to meet standards people should be able to expect.
7.3. Where services are unregistered, they are operating without these safeguards. Therefore, we aim to ensure people are cared for in appropriately registered services. To achieve this, we have an OWR process.
7.4. This policy sets out our approach to responding to circumstances where we have reason to believe a person is receiving care from a provider who is operating a service without registration, including the processes we follow.
The legislation
7.5. Where services are determined to be OWR our action aligns with and takes into consideration the requirements and powers under the following legislation:
7.6. Regulation and Inspection of Social Care (Wales) Act 2016 (the 2016 Act)
- Section 5 – requirement to register.
- Section 32 – power to require information.
- Section 34 - powers of inspector to enter and inspect premises.
7.7. The Children and Families (Wales) Measure 2010 (the Measure)
- Section (21)(1) and (5) - a person must not act as a childminder in Wales unless that person is registered as a childminder, that being an offence.
- Section 23 (1) and (2) - a person must not provide day care for children on any premises in Wales unless that person is registered to provide day care for children on those premises, that being an offence.
- Sections 41 and 42 – power of entry and inspection.
7.8. The Social Services and Well-being (Wales) Act 2014 (the 2014 Act)
- Section 78 - principal duty for local authorities in relation to children looked after.
- Section 79 – local authority duty in relation to provision of accommodation for children in care.
CIW action in response to services operating without registration
7.9. When making decisions about the action we will take in response to services operating without registration (OWR), we will take the following into account.
- Any action taken by CIW will be in line with and take into consideration the legislation listed in paragraph 2. CIW will take into account the statutory duties imposed on local authorities under section 78 and 79 of the 2014 Act in considering what regulatory steps to take where it is believed a local authority is providing such a service OWR.
- CIW action will accord with the principles set out in section 1 of this policy. Outcomes for and well-being of people will be at the heart of our decisions underpinned by a rights-based approach. We will be fair and take a proportionate approach considering the circumstances and facts of each individual case.
7.10. Decisions to undertake criminal investigations or to propose a criminal prosecution will take into account the sufficient evidence and public interest stages of the prosecution test set out in the Welsh Government Prosecution Code.
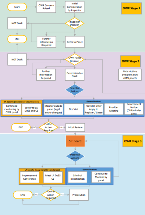
7.11. We have developed the below pathway that sets out our approach to responding to circumstances where we have reason to believe a provider is operating a service without registration.

Operating without registration (OWR) stage 1
7.12. CIW receives information from a range of sources in relation to services which may be providing care in Wales without being registered to do so. In stage 1 of the OWR process, CIW will gather and consider information which will include the following:
- information about the service being provided,
- information about the person/organisation providing the service,
- the plans for registration of the service,
- in the case of residential services potentially OWR, the circumstances of the placement, and the plans for moving any person cared for to a registered service.
7.13. The information gathered will be reviewed by the inspector to enable them to consider whether the service is likely to be operating without registration. If there is evidence to suggest the service is likely to be OWR, the inspector will refer the case to an Operating Without Registration Panel (OWR Panel).
7.14. The information gathered in stage one will also assist the OWR Panel to determine the most appropriate response.
OWR stage 2
7.15. In stage 2 the OWR Panel will undertake an initial OWR Panel review of the information gathered in stage 1 and the inspector’s analysis in relation to the service, and determine what action, if any, is required.
7.16. Where the panel determines the service is OWR, it has a range of actions available to respond, some of which can be taken concurrently or sequentially depending on the facts and circumstances of each case.
- Monitor outside of the panel process. Monitoring outside of the panel process is an appropriate response where a registered service has made a change to its legal entity which has impacted on its registration status. In these cases, the provider must apply to register under the new legal entity, and this will be managed via the registration process.
Provider meeting. The panel may decide to request a provider meeting to discuss the service(s) OWR to give the provider the opportunity to explain the reasons they are operating a service without registration and any plans they have to regularise the position.
The meeting will be minuted by CIW
- Site visits. CIW may place reliance on section 34 of the 2016 Act or sections 41 or 42 of the 2010 Measure to enter the premises of an unregistered service. The purpose of the visit will be primarily to gather information about what is being provided by the service. Where there is an ongoing criminal investigation, CIW may enter a service to seize evidence.
- Provider letter – apply to register or cease. The OWR Panel may decide to write to the provider requiring them to submit an application to register within a prescribed timescale or to cease operating the service.
- Enforcement notice. Under Section 21(2) of the Children and Families (Wales) Measure 2010, an enforcement notice can be served if CIW has reason to believe a person is acting as a child minder without being registered to do so. An enforcement notice has effect for a period of one year beginning with the date on which it is served. If a person acts as a child minder without reasonable excuse within 12 months of being served an enforcement notice, they are guilty of an offence and may be prosecuted.
7.17. Local authority specific (exceptional circumstances) These actions are relevant to circumstances where a child is placed in an unregistered service directly provided by a local authority accommodating a child in accordance with its duties under section 78 and 79 of the 2014 Act. These are circumstances where the local authority must provide emergency care and accommodation for a child and is unable to secure a placement in a registered service. This may include cases where the Family Courts have endorsed care plans which involve unregistered placements, or the High Court has authorised the deprivation of liberty of a child in an unregistered setting.
- Continue monitoring by OWR Panel. Based on the information held by CIW, there may be occasions where continued monitoring of the service is deemed most appropriate while an alternative placement in a registered service is secured; or the provider applies and is successful in registering the service; or move on plans are implemented.
In making the decision to continue monitoring the panel will take into account the following:
- the reasons why the local authority believe it is necessary for the service to continue operate until an appropriate placement can be secured in a registered service or the service is registered i.e., the local authority has given assurances it is continuing to take, all reasonable steps to identify an appropriate registered service.
- the reasons why the local authority believe the placement in this service is currently in the best interests of the child e.g. does the court-appointed guardian (where applicable) / independent reviewing officer consider placement at this service is in the child’s best interests?
- the local authority has provided assurances that:
- the needs of the child/children cared for at the service are being met and risks mitigated,
- there is a suitable staff team providing care with appropriate management oversight in place, and
- the accommodation is suitable.
- any plans to register the service or move on plans for the child/children?
This is not an exhaustive list. Having considered the facts and circumstances of the case in the round, the panel will weigh up whether it is more appropriate to continue to monitor the service as opposed to taking other action.
Under these circumstances CIW will continue monitoring the service by seeking updates to ensure the placement continues to promote the safety and wellbeing of the child and appropriate action is being taken to identify an alternative placement in a registered service, to register the service or move on plans are in place. We expect the local authority to cooperate in providing this information to CIW.
Where the OWR Panel decides to continue monitoring, the local authority is under a duty to register services or to ensure services being provided are registered. Therefore, the local authority must take all reasonable steps to either register the service or make arrangements for the child to be moved to a registered service or implement alternative move on plans. Where this is not the case or CIW believes there are significant risks to the well-being of the child which are not being managed appropriately, further action will be taken.
- Letter to the Director of Social Services and Chief Executive of the Local Authority. In cases where a local authority is the provider of the unregistered service and the unregistered service has operated for a prolonged period or where the local authority has provided a number of such services OWR, CIW may formally write to the director of social services and the chief executive of the local authority setting out CIW’s concerns and requesting assurances about the actions the local authority is taking to:
- address those concerns, and
- meet its duties under section 75 of the 2014 Act: General duty of local authority to secure sufficient accommodation for looked after children.
7.18. Initial review
Where CIW requires a provider to register or cease operating and the provider has not done so, the OWR Panel may initiate an initial review. An initial review represents stage one of the criminal enforcement pathway. The purpose of an initial review is to establish if there is enough evidence to suggest an offence has been committed and to inform a decision as to whether it is in the public interest to begin a criminal investigation with a view to prosecution.
The initial review will usually be confined to reviewing all relevant records in relation to the unregistered service. It will take into consideration:
- Whether it is likely CIW will have admissible, reliable and credible evidence to support a prosecution.
- Whether there are public interest factors tending against prosecution which outweigh those tending in favour. When considering the public interest in the context of commencing a criminal investigation or recommending a prosecution, the following are examples of factors that would be taken into account:
- The seriousness of the offence
- The circumstances of the offence including the extent to which the offending was premeditated and / or planned and the reasons why the service is OWR. In cases where a local authority has directly provided accommodation to a child urgently in an unregistered service in accordance with its duties under section 78 and 79 of the 2014 Act, we will consider whether the local authority has taken all reasonable steps to identify an appropriate registered service.
- Whether the offence has continued despite all efforts made to ensure compliance through, for example, in the case of local authorities’ other actions as set out in paragraph 5.3.
- The circumstances of the provider.
- Whether the provider has any previous relevant criminal convictions.
- The circumstances of the people cared for and the impact of OWR on their well-being.
- For children with a court appointed guardian, the guardian’s view as to whether the placement is in the child’s best interests will be relevant.
- The proportionality of a prosecution to the likely outcome, and in so doing the cost to the Welsh Government and the wider criminal justice system, not that this of itself would be a determinative factor.
This is not an exhaustive list and other factors may be relevant to a decision regarding public interest.
An initial review report will be provided to the OWR Panel with a recommendation regarding whether CIW should proceed to criminal investigation.
If, having considered the initial review report, the OWR Panel determines there is enough evidence to suggest an offence has been committed and it is in the public interest to begin a criminal investigation, the case will be referred to the Improvement and Enforcement Board for decision.
OWR stage 3
7.19. In stage 3 the Improvement and Enforcement Board will review the initial review report and determine what action, if any, is required.
7.20. The board has a range of actions available to respond, some of which can be taken concurrently or sequentially depending on the facts and circumstances of each case.
Meeting with the Director of Social Services and Chief Executive of the Local Authority. Where a local authority has directly provided accommodation to a child urgently in an unregistered service in accordance with its duties under section 78 and 79 of the 2014 Act the board may decide it is appropriate to request a formal meeting between the Chief Inspector, the Director of Social Services and the Chief Executive of the local authority. The purpose of this meeting would be to enable CIW to set out its concerns, the facts of the case and request assurances about the actions the local authority is taking to:
- address those concerns, and
- meet its duties under section 75 of the 2014 Act: General duty of local authority to secure sufficient accommodation for looked after children.
The meeting will be minuted by CIW.
- Improvement conference. CIW may hold an improvement conference bringing together relevant stakeholders to identify solutions. See Code of Practice for Review of Local Authority Social Services, section 9.2.
- Continue monitoring. The board may decide continued monitoring is appropriate. In making this decision the board will take into consideration the factors set out in section 7.17(i) in addition to the length of time the service has remained operating without registration.
- Criminal investigation. The decision to commence a criminal investigation will be made by CIW Improvement and Enforcement Board. In making this decision the board will consider whether there is enough evidence to suggest an offence has been committed and whether it is in the public interest to begin a criminal investigation with a view to prosecution.
8. Information
8.1. The knowledge and information we hold is one of our most important assets. It ensures that the decisions we make and the advice we give is underpinned by a robust evidence base.
8.2. Through our registration and inspection processes we gather and hold a considerable amount of information on providers, as well as information obtained from other intelligence sources. This valuable information helps us to assess whether a registered provider and/or designated responsible individuals (depending on the legislation) is complying with their legislative and regulatory responsibilities.
8.3. The information we use therefore provides the fundamental basis upon which our enforcement decisions are made and subsequently forms the evidence base we will rely upon should our enforcement actions be challenged.
8.4. On occasion we may receive a request to release information relating to an individual case or provider. Any individual has the right to request recorded information that we hold, and subject to the statutory requirements of legislation around information handling, to be given a copy of this information.
8.5. To ensure that the right information is available at the right time, and that we uphold the statutory requirements that are required of us, we:
- safeguard the information we hold, in line with Welsh Government procedures, to ensure high standards of information security and data protection
- store our information in the correct way, adhering to the Welsh Government’s records management principles
- respond to requests for information within the established processes and timeframes required by law
- share information appropriately and lawfully, to enhance and re-use our knowledge, work collaboratively and reduce duplication
8.6. Our Privacy Notice summarises how we handle all the types of personal information we collect. This includes the legal basis for collecting the information, how the information is processed, how long it is kept for, who it might be shared with, what your rights are in relation to it and the relevant contacts that you might need.
8.7. In certain cases, we may participate in or undertake an inspection jointly with other regulatory bodies or agencies, such as the police or the Health and Safety Executive. Sharing information with these regulatory bodies or agencies is crucial in ensuring an effective use of information and resource. In these situations, we share information in line with the statutory requirements placed upon us.
8.8. We have a responsibility to the public to share information in order to ensure individuals receiving accommodation-based services, or services commissioned to support them in their day-to-day lives, are made aware if they might be at risk. Therefore, where we have concerns about a provider and/or there is a need to protect vulnerable individuals from the risk of harm we notify and share information with the relevant commissioning bodies and other regulatory bodies as required under legislation. Where we have identified failures which have impact on and/or risk to people’s health and well-being we may share information with the relevant commissioning bodies.
9. Communication and publication
9.1. Where a provider is inspected, information about issues and/or failures and any subsequent enforcement action is included within our inspection reports. These are published on our website.
9.2. For services regulated under the 2016 Act we must inform local authorities of any enforcement action against a provider resulting in:
- the cancellation of the registration of a provider
- the variation of a registration of a provider by removing a regulated service or services or removing a place at, from, or in relation to which the provider is providing a regulated service
- the making of an order of the justice of the peace for an urgent cancellation or variation by removing a service or place
- the cancellation of a designated responsible individual
- criminal proceedings brought against a person
- a penalty notice is given
9.3. For providers regulated under the 2010 Measure we must inform the local authority in whose area the provider operated of any enforcement action resulting in the:
- suspension of a person’s registration
- cancellation of a registration
9.4. We may also decide to notify other stakeholders of any enforcement actions taken by us. This is determined on a case-by-case basis and include, but not limited to, the following:
- people accessing the service, relatives, representative/advocates and the public
- NHS commissioners
- Welsh Ministers
- other agencies and inspectorates e.g. CQC, Fire Service
- Social Care Wales (SCW), Family Information Service, Nursing and Midwifery Council (NMC), General Medical Council (GMC), etc.
9.5. Under the 2016 Act and the 2010 Measure, we must maintain a register of providers/services. This is published on our website and sets out registration details including any conditions imposed on the registration and any enforcement action taken.
10. Terminology used in this policy
Care Inspectorate Wales (CIW):
The independent regulator of social care and childcare. We register, inspect and take action to improve the quality and safety of services for the well-being of the people of Wales.
Code of Practice for Inspection:
High-level description of the manner in which the inspection of regulated services is to be carried out, in accordance with the requirements of the 2016 Act and associated regulations.
Concerns:
Issues reported to CIW that relate to the safety, well-being or rights of people using the service.
Compliance:
Where a provider or designated responsible individual (depending on the legislation) is meeting the requirements placed on them by the law or conversely is noncompliant when they are not.
Enforcement:
Actions we take in relation to a provider or designated responsible individual (depending on the legislation) in compelling compliance with the law.
Regulator:
Organisation established by government to supervise, by means of rules and regulations, an area of commercial or social activity.
Safeguarding:
General term for actions taken to promote the welfare of children and vulnerable adults and protect them from neglect, abuse and exploitation.
Well-being:
Broadly refers to the state of a person being healthy, happy, safe and comfortable with their life.
Annex A: Regulatory framework
The following sets out the legislative and regulatory requirements under which we regulate social care and childcare providers. These providers must adhere to these requirements in order to provide a care service in Wales. We take enforcement action where they are failing to comply with the law.
The Regulation and Inspection of Social Care (Wales) Act 2016 requires care home services, secure accommodation services, residential family centre services, domiciliary support services, adoption services, fostering services, adult placement services and advocacy services to be regulated by us. The following regulations and guidance apply to these providers:
- The Regulated Services (Registration) (Wales) Regulations 2017 (External link)
- The Regulated Services (Annual Returns) (Wales) Regulations 2017 (External link)
- The Regulated Services (Annual Returns and Registration) (Wales) (Amendment) Regulations 2019 (External link)
- The Regulated Services (Penalty Notices) (Wales) Regulations 2019 (External link)
- The Regulated Services (Service Providers and Responsible Individuals) (Wales) Regulations 2017 (External link)
- The Regulated Services (Service Providers and Responsible Individuals) (Wales) (Amendment) Regulations 2024 (External link)
- The Regulated Services (Service Providers and Responsible Individuals) (Wales) (Amendment) Regulations 2019 (External link)
- Statutory guidance for providers and responsible individuals of care home and domiciliary support services (External link)
- The Regulated Adoption Services (Service Providers and Responsible Individuals) (Wales) Regulations 2019 (External link)
- Statutory guidance for providers and responsible individuals of regulated adoption services (External link)
- The Adult Placement Services (Service Providers and Responsible Individuals) (Wales) Regulations 2019 (External link)
- Statutory guidance for providers and responsible individuals of adult placement services (External link)
- The Regulated Advocacy Services (Service Providers and Responsible Individuals) (Wales) Regulations 2019 (External link)
- Statutory guidance for providers and responsible individuals of regulated advocacy services (External link)
- The Regulated Fostering Services (Service Providers and Responsible Individuals) (Wales) Regulations 2019 (External link)
- Statutory guidance for providers and responsible individuals of regulated fostering services (External link)
- The Regulation and Inspection of Social Care (Wales) Act 2016 and Regulated Services (Miscellaneous Amendments) Regulations 2020
- The Regulated Services (Service Providers and Responsible Individuals) (Wales) (Amendment) (Coronavirus) Regulations 2020
The following legislation and codes of practice also apply to providers of special schools residential services which we regulation and/or inspect
- Statutory Guidance for providers of Special Schools Residential Services (External link)
- The Regulated Services (Special School Residential Services) (Wales) Regulations 2023 (External link)
- The Special School Residential Services (Service Providers and Responsible Individuals) (Wales) Regulations 2024 (External link)
The following legislation and codes of practice also apply to providers of adoption and fostering services for which we regulate and/or inspect:
- The Adoption and Children Act 2002 (External link)
- The Adoption Agencies (Wales) Regulations 2005 (External link)
- The Adoption Agencies (Wales) (Amendment) Regulations 2012 (External link)
- The Adoption Information Intermediary Services (Pre Commencement Adoptions) (Wales) Regulations 2005 (External link)
- The Adoption Information Intermediary Services (Pre Commencement Adoptions) (Wales) (Amendment) Regulations 2005 (External link)
- The Adoptions with a Foreign Element Regulations 2005 (External link)
- The Access to Information (Post Commencement Adoptions) (Wales) Regulations 2005 (External link)
- The Independent Review of Determinations (Adoptions) (Wales) Regulations 2006 (External link)
- The Independent Review of Determinations (Adoption and Fostering) (Wales) Regulations 2010 (External link)
- The Restrictions on the Preparation of Adoption Reports Regulations 2005 (External link)
- The Adopted Children and Adoption Contact Registers Regulations 2005 (External link)
- The Voluntary Adoption Agencies (Amendment) Regulations 2005 (External link)
- The Adoption Support Services (Wales) Regulations 2019 (External link)
- The Adoption Support Services (Local Authorities) (Wales) Regulations 2005 (External link)
- Local Authorities (Prescribed fees) (Adoptions with a Foreign Element) (Wales) Regulations 2005 (External link)
- The Adoption Agencies (Wales)(Amendment) Regulations 2020 (External link)
- The Fostering Panels (Establishment and Functions) (Wales) Regulations 2018 (External link)
- Care Planning, Placement and Case Review (Wales) Regulations 2015 (External link)
- Code of practice for local authority adoption services (External link)
- Code of practice for local authority fostering services (External link)
The Children and Families (Wales) Measure 2010 requires child minders and day care and play providers to be regulated by us. The following regulations and guidance apply to these providers:
- The Regulation of Child Minding and Day Care (Wales) Order 2016 (External link)
- The Child Minding and Day Care (Wales) Regulations 2010 (External link)
- The Child Minding and Day Care (Inspection and Information for Local Authorities) (Wales) Regulations 2010 (External link)
- The Child Minding and Day Care Exceptions (Wales) Order 2010 (External link)
- The Children and Families (Wales) Measure 2010 (Commencement No.2, Saving and Transitional Provisions) (Amendment) and (Consequential Amendment) Order 2011 (External link)
- Children and Families (Wales) Measure 2010 (External link)
- The Child Minding and Day Care (Disqualification) (Wales) Regulations 2010 (External link)
- National Minimum Standards for Regulated Childcare for children up to the age of 12 years
Annex B: Securing improvement and enforcement board terms of reference
Purpose
The purpose of the improvement and enforcement board is to:
- Monitor and provide oversight and quality assurance for CIW’s application of the securing improvement and enforcement policy including:
- reviewing patterns and trends in decisions taken as part of the securing improvement and enforcement and OWR pathways, and
- undertaking detailed consideration of particular cases or aspects of the processes involved
- Where representations have been made by a provider following the issuing of a statutory enforcement notice, the outcome of those representations will be fed back to the board, so that lessons can be learnt to improve consistency and accuracy of enforcement decisions being made at the improvement and enforcement panel
- Ensuring lessons learned and any actions arising are communicated to wider CIW and stakeholders, as appropriate
- Agreeing the commencement of any criminal investigation and recommending any potential prosecutions to the Deputy Chief Inspector, who will decide whether to refer cases to the Counsel General for criminal prosecution.
The scheme of delegations for enforcement decisions sets out the criminal enforcement actions the improvement and enforcement board decide upon. These include:
- Undertake initial review where criminal action is being considered
- Decision to initiate criminal investigation
- Recommend potential for criminal prosecution to the Deputy Chief Inspector
- Decision to recommend the issuing of a penalty notice
Membership
Improvement and enforcement boards will generally consist of the following core members. These are the voting members of the board and to be quorate to make decisions a minimum of three out the four heads (or their representative) will need to be present.
- Head of Registration and Enforcement
- Head of Adult and Children’s Service Inspection
- Head of Child Care and Play Inspection
- Head of Local Authority Inspection
In addition, the following will attend board;
- Chairs of Adults & Children’s Services, Childcare & Play and Operating Without Registration (OWR) Improvement and Enforcement panels
- Registration & Enforcement Senior manager
- Senior managers from other CIW teams when cases relevant to their area of work are being presented
- Criminal investigation specialist when criminal investigations are being considered
- Legal services representative (in an advisory capacity)
- Secretariat from Enforcement support team
Roles and responsibilities
Board Chair
- Chairing of the board will be the responsibility of the Head of Registration and Enforcement.
- Decisions of the board will be by the consensus of the core, voting members, and dependent on quoracy of the board. However, on occasions where the panel cannot achieve a consensus of opinion on actions to be taken, the panel chair will be the ultimate decision maker, any dissenting views will be recorded in the minutes.
- Ensures the board undertakes its oversight and quality assurance role through consideration of any analysis/reporting of enforcement action and decisions made across Wales and any lessons to be learnt for practice and process,
- Ensures any legal advice is considered on criminal enforcement action recommended,
- Liaise with enforcement support officers in relation to secretariat functions i.e. scheduling meetings, circulating relevant papers and taking notes of meetings,
- Ensures a communication strategy, where appropriate, is considered for the enforcement action being taken forward,
- Ensures key actions and responsibilities arising from the meeting are agreed and recorded,
- Prepare quarterly communication for staff on the outcomes of the board, and
- Prepare bi-annual ELT reports arising from the national panel’s work.
Timescales
Improvement and enforcement board meetings will be scheduled on a quarterly basis or as needed where urgent decisions are required.
Communication
The improvement and enforcement board will receive regular reports that provide data and intelligence on CIW enforcement action and decisions made across Wales.
A bi-annual report will be prepared for ELT. It will set out the outcomes of board meetings, lessons learned and make recommendations for actions required to improve the quality and effectiveness of CIW’s securing improvement and enforcement processes.
A staff communication will be prepared after each board meeting setting out the discussions held and any key messages for staff. This will be published in the staff newsletter.
Annex C: Securing improvement and enforcement panel terms of reference
Background
An improvement and enforcement panel meeting is a key stage in the securing improvement and enforcement process to determine any necessary action. There are securing improvement and enforcement panels in each of the Registration and Enforcement, Childcare and Play and Adults and Childrens services teams.
In certain circumstances, an improvement and enforcement panel meeting will be needed in response to a serious incident and or concern which requires urgent action.
Purpose
The purpose of the improvement and enforcement panel is to: • consider the failings and or concerns in relation to a registered provider, regulated service or service(s),
- consider concerns in relation to CIW being made aware of a service that maybe operating without registration (OWR),
- review the evidence underpinning these failings and or concerns, and
- make a determination on the recommended action required to improve the quality and safety of service(s).
Where the improvement and enforcement panel determine criminal enforcement action is required it will make a referral to the improvement and enforcement board for a decision. A decision to take criminal action should not deter or delay any civil action required to protect people using the service or secure improvement in the quality and safety of the service.
Membership
Improvement and enforcement panels will generally consist of:
- Panel chair (relevant senior manager)
- Relevant team manager and inspector
- Legal services representative (in an advisory capacity where necessary)
- Secretariat – provided by Enforcement Support Team
Roles and responsibilities
Panel Chair
- Ensures the panel considers the strength of the evidence base to support a proposed action, how well it has been triangulated and where necessary challenges the sufficiency of the evidence,
- Ensures the panel considers the appropriateness of the recommended action and the supporting evidence base,
- Ensures any legal advice is taken into account regarding the recommended action,
- Ensures a communication strategy, where appropriate, is considered for the action being taken forward,
- Considers whether informal advice for the Minister is needed.
- Ensures actions and responsibilities arising from the meeting are agreed and recorded, and
- On occasions where the panel cannot achieve a consensus of opinion on actions to be taken, the panel chair will be the ultimate decision maker.
Relevant inspector and/or team manager
- Ensures a recommendation for action is identified prior to consideration at the improvement and enforcement panel,
- Ensures there is a clear evidence base to support the recommendation,
- Attends the panel meeting to discuss their analysis of the evidence and their recommendation, and
- Take forward any actions for them arising from the panel discussion.
Enforcement Support Officer
- Acts as secretariat for the improvement and enforcement panel, i.e. scheduling meetings, circulating relevant papers and taking notes of meetings.
Legal services representative
- Provides legal advice on the recommended action, and the supporting evidence base. Legal services representatives support the improvement and enforcement panel, when necessary, in an advisory capacity only (they do not make decisions).
Representations
Where representations have been made by a provider following the issuing of a statutory enforcement notice, the outcome of those representations will be considered by the panel so that lessons can be learnt to improve consistency and accuracy of enforcement decisions being made at the improvement and enforcement panel.
The panel chair will capture feedback from the nominated decision maker on any decisions made, lessons learned and action taken and communicate this to the Improvement and Enforcement board.